稻草人书屋
首页
秦始皇:诈与力的极致
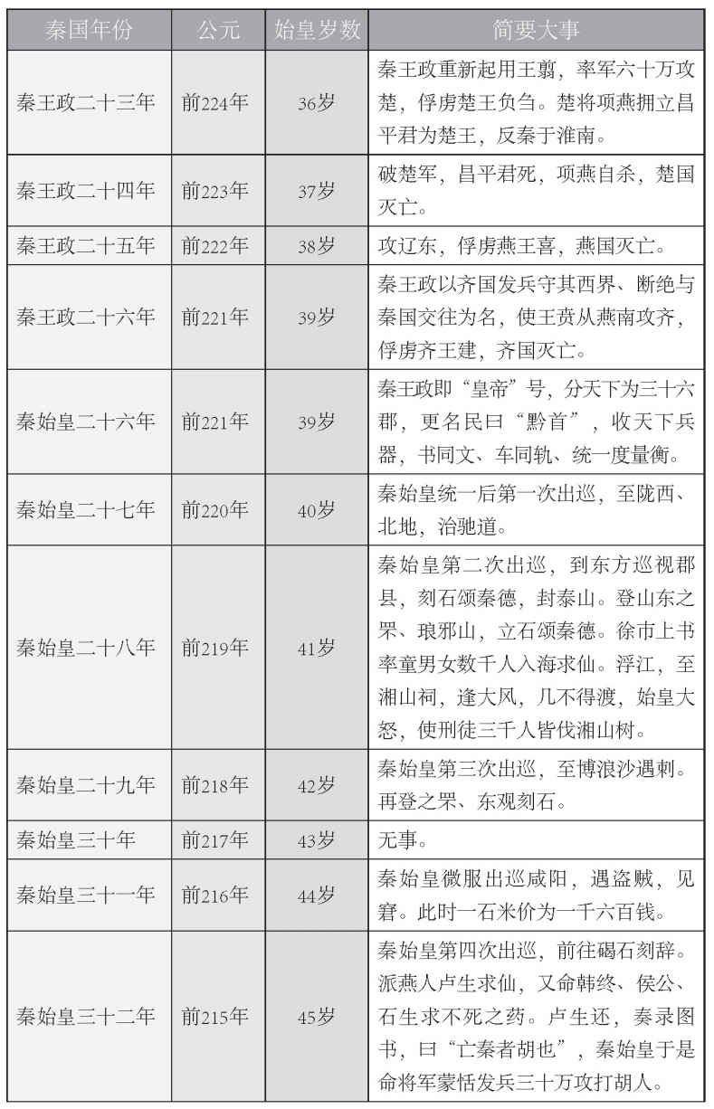
秦始皇年表
秦始皇年表
上一章
回目录
下一章
上一章
回目录
下一章